If you would like advice or help with Safety Data Sheet authoring, contact us.
- Extensive experience of SDS authoring for UK, EU, US and beyond.
- Expert classification of ingredients and products.
- Tailoring to product-specific and national standards.
- Translation service.
- Authoring and implementation of extended SDSs.
Alchemy Compliance has extensive experience in authoring safety data sheets (SDSs). The bespoke service includes checking the classification of ingredients against current sources, and use of expert judgement. SDSs are compiled with reference to legislation and guidance documents.
Manufacturers, distributors, and importers of chemical products have a duty-of-care obligation to check current hazard data and any restrictions for their ingredients and products. Alchemy Compliance can fulfil this obligation on your behalf.
SDSs can also be tailored for individual EU Member States (MS), such as the German WGK classifications and MAK values, and can be translated into national languages using native-speaking translators.
Alchemy Compliance also offers authoring services for US, Canada, Malaysia, Australia, and Indonesia, and many other countries implementing
United Nations Globally Harmonised System (GHS) format for SDSs and product labelling.
Further information
Hazard communication is a central part of the REACH Regulation (1907/2006, Annex II). The SDS provides hazard data and safe handling advice for using a product in the workplace. The SDS is a key document for evaluation of risk in the workplace, eg under the UK COSHH Regulations.
The format of the SDS is given in the REACH Regulation (1907/2006), based on the international format prescribed by the UN in the Globally Harmonised System (GHS).
The CLP Regulation (1272/2008) describes the classification system for hazardous substances and mixtures (eg for flammability, toxicity, or environmental harm), and the images and text required on the label of hazardous products.
Duty to supply an SDS
The supplier should provide an SDS to his customer in the following circumstance (see REACH, Article 31):
- substances or mixtures classified as hazardous according to the CLP Regulation, or in the REACH categories of persistent, bioaccumulative, and toxic (PBT), or very persistent and very bioaccumulative (vPvB)
- when requested by a professional user, for mixtures not classified as hazardous but containing >1% w/w of either: (a) a hazardous substance (>0.2% v/v for gaseous preparations), or (b) a substance with a EU workplace exposure limit (the level of detail on the safety data sheet may be lower than that for classified products, but should be sufficient to ensure a safe use by the recipient).
The supplier of an SDS has the responsibility for its contents, even though they may not have prepared the SDS themselves, and must show due diligence to ensure the its accuracy. The SDS should be prepared by a competent person.
Safety Data Sheets provides information under 16 headings:
SECTION 1: Identification of the substance/mixture and of the company/undertaking
SECTION 2: Hazards identification
SECTION 3: Composition/information on ingredients
SECTION 4: First aid measures
SECTION 5: Firefighting measures
SECTION 6: Accidental release measures
SECTION 7: Handling and storage
SECTION 8: Exposure controls/personal protection
SECTION 9: Physical and chemical properties
SECTION 10: Stability and reactivity
SECTION 11: Toxicological information
SECTION 12: Ecological information
SECTION 13: Disposal considerations
SECTION 14: Transport information
SECTION 15: Regulatory information
SECTION 16: Other information
Exposure scenarios and the extended SDS (ext-SDS)
Where exposure scenarios (ESs) have been developed for a substance as part of the REACH Registration chemical safety report (CSR), these should be communicated down the supply chain as part of the SDS, usually attached as an Annex, to give the so-called extended SDS (ext-SDS).
REACH Regulation, Article 31.7 states:
‘any actor in the supply chain who is required to prepare a CSR (Articles 14 for M/Is or 37 for DUs) shall place the relevant exposure scenarios (including the use and exposure categories where appropriate) in an annex to the SDS covering identified uses…’
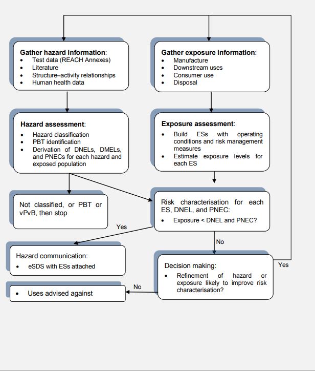
Development of exposure scenarios
So what is an ES? Annex 1 of REACH states:
‘An ES is the set of conditions that describe how the substance is manufactured or used during its life-cycle and how the manufacturer/importer (M/I) controls, or recommends downstream users (DUs) to control, exposures of humans and the environment. These sets of conditions contain a description of both the risk management measures (RMMs) and operational conditions (OCs) which the manufacturer or importer has implemented or recommends to be implemented by downstream users.’
Figure 1: Development of Exposure Scenarios in the chemical safety assessment:

ESs cover any manufacture in the European Community and all identified uses, so most substances have multiple ESs, for example a solvent used in paints may require ESs for formulation of the paint, professional use by spraying, professional use by roller application, and consumer use. Common chemicals may have several uses and dozens of ESs, which has led to ext-SDSs of several hundred pages, which are difficult for DUs to interpret and comply with.